k¶¹Ç®°ü

k¶¹Ç®°ü¹Ù·½ÍøÕ¾ - KDpayÇ®°ü

Ì«ÑôÄܹ«Ë¾ÉϰñESG°ÙÇ¿¿Æ¼¼ÆóÒµ

     

ÆðÔ´£ºk¶¹Ç®°üÌ«ÑôÄܹɷÝÓÐÏÞ¹«Ë¾ ¡¡¹¦·ò£º2021-07-23

       7ÔÂ18ÈÕ£¬“ESGÖйúÂÛ̳2021Ïļ¾·å»á”ÔÚ±±¾©ÕÙ¿ª¡£À´×Ô¹úÎñÔº¹ú×Êί¡¢ÑëÆó¼¯ÍÅ¡¢ÃñÓªÉÏÊй«Ë¾¡¢×ʹܻú¹¹ºÍȨÍþýÌåµÈµ¥ÔªµÄ200Óàλ¼Î±ö³öϯ±¾´Î·å»á¡£Ì«ÑôÄܹ«Ë¾ÊÜÑû³öϯ²¢ÉϰñESG°ÙÇ¿¿Æ¼¼ÆóÒµ¡£

     

637626362795814830

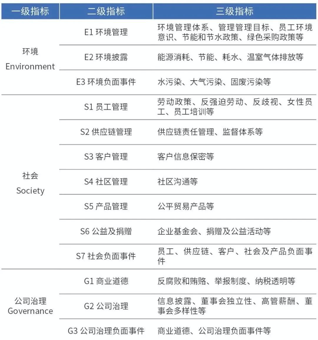
       ESGÊǹú¼ÊÖ÷Á÷ÂÌÉ«¿É³ÖÐø·¢Õ¹ÀíÏëµÄ³ÁÒªÌåÏÖ£¬×÷Ϊ»·¾³¡¢Éç»á¡¢ÖÎÀí¼¨Ð§µÄÆóÒµÆÀ¼Ûϵͳ£¬½üÄêÀ´ÔÚ¹úÄڵõ½¿í·ºÈÏͬºÍ¼±¾ç·¢Õ¹£¬Äܹ»°ÑËüÀí½âΪһ¸öÆóÒµÊÇ·ñÓµÓпɳÖÐø½ðÈÚ·¢Õ¹µÄ¼ÛÖµ¡£Õâ´Î·å»ã¾Û½¹ÉÏÊпƼ¼ÆóÒµESGÊý¾Ý£¬°ä²¼ÁËÊ×·Ý“Öйú°ÙÇ¿¿Æ¼¼ÆóÒµESGÖ¸Êý”£¬¼´´ÓÖÐ֤ȫָ3580¼ÒÆóÒµÖÐÆÀ±È³ö°ÙÇ¿¿Æ¼¼ÆóÒµ¡¢ÔÙ½øÐÐESGÆÀ¼ÛºóËùÐγɵÄÖ¸Êý¡£¸ÃÖ¸ÊýÁ½È«Á˿Ƽ¼ÆóÒµÑз¢ÄÜÁ¦¡¢²ÆÕþ²û·¢¼°ESG¼¨Ð§£¬ÊÇÖйúESGÆÀ¼Ûϵͳ½¨ÉèµÄ³ÁÒª×é³É²¿ÃÅ¡£

       

637626362953063106

       ¹úÎñÔº¹ú×Êίµ³Î¯Î¯Ô±¡¢ÃØÊ鳤Åí»ª¸ÚÔÚ·å»áÉÏÖ¸³ö£¬¹úÎñÔº¹ú×ÊίÒѾ­½«ESGÄÉÈëÍÆ¶¯ÆóÒµÍÆ¹ãÉç»áÔðÈεijÁµã¹¤×÷£¬ÒªÇó¹úÓÐÖÐÑëÆóÒµºÍ´¦ËùÆóÒµÒªÔÚESGϵͳ½¨ÉèÖвûÑï±íÂÊ×÷Ó᣽¨ÉèÖйúESGϵͳҪ°²ÉíÖйú¾­¼ÃÉç»á·¢Õ¹´ó¾Ö£¬ÌåÏÖз¢Õ¹ÀíÏ룻ҪÊÊӦȫÇòÇ÷Ïò£¬ÎüÊÕ½è¼ø¹ú¼ÊÏȽø¾­ÑéºÍרҵ¹²Ê¶£»ÒªË¼¿¼ESG·¢Õ¹½×¶Î£¬¼æ¾ßÏÖʵÐÔÓëǰհÐÔ¡£

×÷       ÕߣººúÃÎèª
Éã       Ó°£º
ÔðÈαà×룺
ä¯ÀÀ´ÎÊý£º
gshare
¡¾ÍøÕ¾µØÍ¼¡¿
¡¾ÍøÕ¾µØÍ¼¡¿